学校首页
学部首页
学部概况
党团建设
教学科研
学生工作
资源中心
党团建设
学部首页
>
党团建设
> 正文
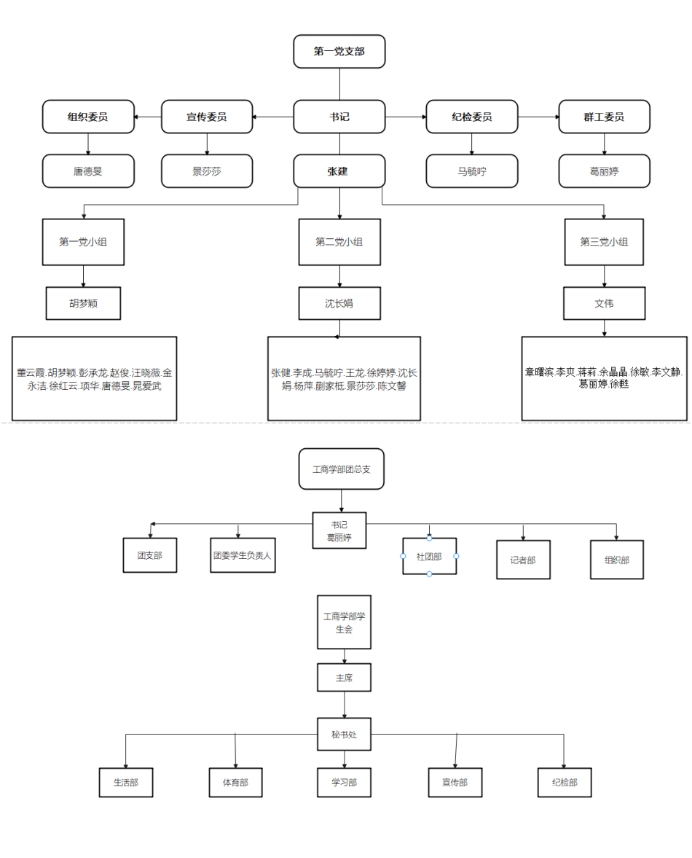
党团组织结构
2023年06月01日 21:24 点击:
部门:
作者:葛丽婷
审核:张健、景莎莎、章曙滨
上一条:
党团组织架构
下一条:
【深入学习宣传贯彻习近平总书记考察安徽重要讲话精神】
学校首页
学部首页
学部概况
党团建设
教学科研
学生工作
资源中心
合肥工业学校版权所有 联系电话:0551-65505066