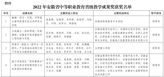
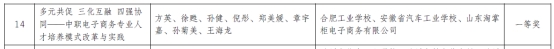
11月1日,安徽省中等职业教育省级教学成果奖获奖揭晓,我校高级讲师、电子商务教研组组长方英老师所率领的研究团队申报的成果——《多元共促 三化互融 四强协同——中职电子商务专业人才培养模式改革与实践》荣获省级教学成果奖一等奖,并被推荐国家级教学成果奖评选。
方英老师所率领的研究团队聚焦中职电子商务人才的培养模式,进行了深入的实践探索,深入思考、勇于创新,旨在推进产教融合,协同实践育人机制,培养企业真正适用型人才。这充分体现了该团队深耕教育教学模式的创新,专业的建设和发展以及教师队伍的培养,是长期潜心钻研教育教研的成果,对中职学校电子商务专业的发展与创新起到了积极的示范引领作用。另外孙健校长和丁志方处长参与其他学校教学成果研究并获奖。


一直以来,我校高度重视教科研工作,重视内涵建设,以创新人才培养模式为动力,提高教育教学质量为根本,积极开展教学改革和研究。接下来,我校将充分发挥成果的辐射、引领和示范作用,进一步激发和调动教师从事职业教育教学研究与实践的积极性、主动性和创造性,持续深化教育教学改革,不断提升人才培养质量。
