为推动学校综合实践活动课程的实施,培养学生探究意识、实践能力和创新精神,根据教育部等11部门《关于推进中小学生研学旅行的意见》、合肥市教育局《2026年合肥市中小学研学旅行工作提示》等文件要求,学校决定开展2026年春季学期综合高中研学旅行活动,现遵循公平、公正、公开的原则对该项活动课程服务进行公开招标。
一、项目基本信息
1.项目名称:合肥工业学校2026年春季综合高中研学旅行活动课程服务
2.招标单位:合肥工业学校
3.服务对象:学生约180人,带队教师约15人(具体以实际报名统计人数为准。
4.服务时间:2026年4月22日-24日(如遇天气原因,时间顺延,以实际为准。)
二、招标内容及要求
1.线路安排:皖南徽文化主题研学三日
(参考点:宏村、徽聚堂(孝母锤制作)、糕饼博物馆(制作糕点)、渔梁古坝、徽州古城、屯溪老街、唐模古村(鱼灯巡游)、世赛园艺(徽派园林微景观建设项目体验))
最高限价925元/人。
实际人数根据学生报名情况最终确定。
2.资质要求
(1)具备固定的营业场所、健全的组织机构、一定规模的在职员工和持证专职导游员队伍。
(2)设有专业研学旅行部门、专职研学导师,具有专业的研学旅行服务经验和能力。
(3)近三年在合肥市成功操作5次以上百人团队高中研学旅行的经验且具有良好口碑。
(4)近三年内无重大质量投诉记录,无不良诚信记录、经济纠纷及安全责任事故。
(5)挂靠旅行社谢绝参与。
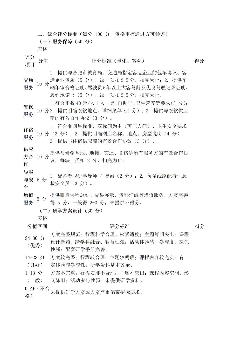
3.项目服务标准
(1)严格做好各项安全防范方案,有清晰完善的应急预案和现场处置方案,旅行社承接的每条线路至少配备一名具有应急救护基本技能的安全员,持证上岗。
(2)全程配备专业从事研学旅行的指导师或导游,服务热情、责任心强,按照《研学旅行服务规范》(LB/T 054—2016)及学校要求,提供研学旅行课程指导、研后服务等。
(3)买齐相关保险,至少包含旅行社责任险及旅游人身意外险,投保责任险保险额不低于80万元/人,旅游人身意外险保险额不低于26万元/人。
(4)车辆要求从合肥市交通运输局和合肥市教育局指定的旅游客运企业中租用,51座及以上空调旅游大巴,安全舒适、车况好、检验合格,司机要求5年以上驾驶大型客车经验,身体健康,心理素质好,驾驶记录优良。若发现不合格车辆及驾驶员导致研学活动不能正常开展所造成的损失由中标单位承担。
(5)早餐酒店自助早餐,正餐40元/人,十人一桌,确保饭菜份量和质量,营养均衡、饮食安全,用餐环境干净、卫生,出发前旅行社需提供详细菜单。
(6)住宿要求当地准四星及以上标准的宾馆或酒店,两人标准间(防止单人现象出现,允许有三人间),出发前旅行社需提供宾馆或酒店名称。
(7)按《研学旅行服务规范》(LB/T 054—2016)提供研学指导、全程无购物与自费项目。
(8)可根据招标内容线路安排线路及相关课程。
(9)需提供每生一本研学手册,记录研学心得体会。
(10)研学过程中录制视频,制作3-5分钟宣传片。
(11)研学旅行课程服务合同由中标旅行社与学校签订,学生研学旅行费用由学校代收并根据实际与中标旅行社结算支出。带队教师产生费用根据中标单位提供据实对公发票,由学校公用经费统一支出。
(12)旅行社应配合学校做好家庭经济困难学生参加研学旅行活动费用的减免工作。根据家长和学生提出的书面申请,经研学旅行领导小组审核后作为减免对象,人数不超过每条线路总人数的5%。
三、投标材料要求
1.格式要求
标书文本正副本各一份,不一致的以正本为准。投标资质材料和其他材料需单独装订成册。标书密封提交,标书内容清晰完善并按以下顺序装订。
2.内容要求
(1)目录、投标函、公司简介。
(2)公司营业执照和经营许可证扫描件、公司法定代表人身份证复印件、委托代理人授权书原件及代理人身份证复印件(所有复印件需加盖公章)。
(3)固定营业场所证明材料:与营业执照地址一致的房屋租赁合同或自有房屋证明,及近三个月的支付房屋租金或物业费缴费记录等证明材料。
(4)非挂靠旅行社证明材料:包含但不限于近三个月投标公司为委托代理人缴存社保的证明材料并加盖公章。
(5)服务质量诚信旅行社等级或省市级资质荣誉等证明材料。
(6)专业研学旅行部门和专职导游队伍证明材料:提供研学旅行部门成立运行、组织架构、人员组成信息等证明材料。
(7)在合肥市具有3年以上百人团队高中研学旅行组织经历且评价良好证明材料。
(8)近三年内无重大质量投诉记录,无不良诚信记录,无经济纠纷及安全责任事故证明材料。
(9)全程不安排购物点及自费项目承诺书。
(10)旅行社责任保险和旅游人身意外保险材料。
(11)安全员配备情况、安全责任承诺书、安全防范方案和应急处置预案。
(12)用车合作信息:旅行社与旅游客运公司包车协议及该客运公司营业执照和经营许可证,使用车况良好、检验合格的车辆、车辆年审合格证明材料及身心健康的5年以上大型客车驾驶经验驾驶员证明材料和投标旅行社确保履行该条款的承诺书。
(13)供应方合作信息:旅行社与下述第14条方案设计中相关的研学旅行基地等提供旅行地接、交通、住宿、餐饮等服务的机构已订立的合同。
(14)研学旅行方案设计,包括研学主题、课程设计、景点及行程安排、就餐及住宿标准、研学任务手册、其他服务等。
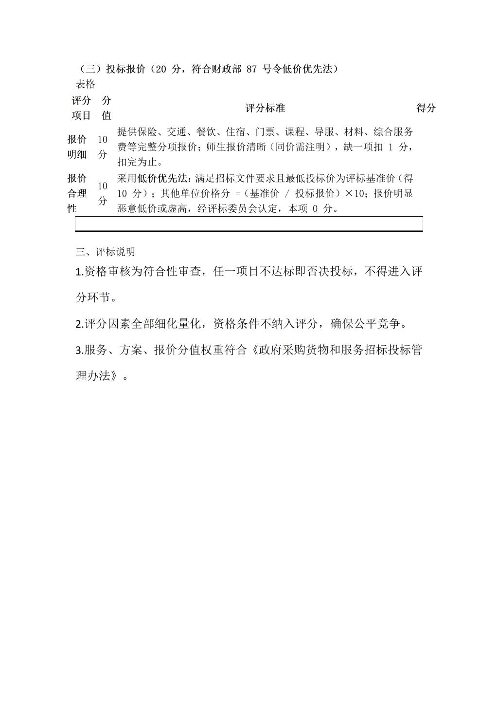
(15)分项价目表,包括保险、交通、就餐、住宿、门票、课程、导游讲解、研学材料及综合服务费等。
(16)无购物、不转包承诺书,招标单位不接受挂靠、转包行为,一经查实,投标单位愿意承担一切后果承诺书。
四、标书投递等相关安排
1.标书投递时间:2026年4月16日15:30点前递交至合肥工业学校科技楼701室,逾期不再接收标书。
2.标书投递地点:合肥市新站区学林路与烈山路交口 合肥工业学校
3.联系人及电话:刘老师 0551-65505111
五、开标与评标
1.学校成立评标小组。由学校评标小组对投标文件的真实性、可行性和资格证明材料的合法性进行审核,初步认定投标的资格有效性。
2.学校评标小组采用综合评标法评标。遵循公开、公平、公正、合理、科学原则,以投标文书为基础,综合考虑企业信誉、保障程度、操作经验、课程安排和报价等确定中标单位,学校不对未中标原因作解释。
3.评标完成后学校对中标单位进行公示,并向中标单位发出中标通知。
4.投标单位应根据成本核算合理报价,不虚报抬价,不恶意压价,不得恶意串通,相互陪标。对不正当竞争及中标后不履行者,三年内不得来校参加研学旅行招标。
5.评标小组依据招标公告约定的评审方法和标准,按综合总得分由高到低推荐每条线路的成交候选供应商。综合总得分相同者,按报价由低到高排序;综合总得分及报价均相同者,按技术指标优劣排序。
6.中标单位要严格按照本招标公告载明的要求履行义务,若中标单位未能按规定签约或执行,由此导致的一切后果由中标单位负责。
7.开标时间:2026年4月16日下午15:30,投标结果将在合肥工业学校官网公布。
六、有关说明
1.近三年内有无重大质量投诉、不良诚信记录、经济纠纷及重大安全责任事故的查实,招标单位有权通过互联网进行了解后作为评标参考依据之一。
2.中标单位需进一步做好研学旅行活动方案和安全预案,研学旅行中发生安全事故和责任事故,由中标单位承担一切责任。
3.具体研学线路和日期由学校和中标单位商定。中标单位需严格履行相应承诺,不得降低服务质量,不得随意改变行程安排。
4.投标单位需保证其提供的所有资料真实有效,评标过程中发现虚假情况,将取消投标资格。
5.免责申明。如因学生报名人数不够或者其他不可抗拒原因导致研学活动未能进行,学校不承担相关责任。
6.合肥工业学校研学旅行工作领导小组对此次招标事宜有最终解释权。
合肥工业学校
2026年4月9日


