安徽省教育工作先进集体
安徽省示范特色学校|安徽省
优秀中等职业学校
搜索
旧站回顾
语言
EN
中文
首页
学校概况
学校简介
学校领导
组织机构
校园风光
视频新闻
一训三风
办学章程
学部设置
服饰与文化艺术学部
建筑与市政工程学部
工商财贸学部
信息技术学部
党建工作
教育教学
教学教务
教育科研
实训技能
学生管理
质量提升
教学成果奖
招生就业
后勤服务
校企合作
信息公开
通知公告
预决算公开
下载专区
信息门户
语言
EN
中文
首页
学校概况
学校简介
学校领导
组织机构
校园风光
视频新闻
一训三风
办学章程
学部设置
服饰与文化艺术学部
建筑与市政工程学部
工商财贸学部
信息技术学部
党建工作
教育教学
教学教务
教育科研
实训技能
学生管理
质量提升
教学成果奖
招生就业
后勤服务
校企合作
信息公开
通知公告
预决算公开
下载专区
信息门户
×
信息公开
通知公告
预决算公开
下载专区
信息公开
通知公告
预决算公开
下载专区
首页
-
信息公开
-
通知公告
-
正文
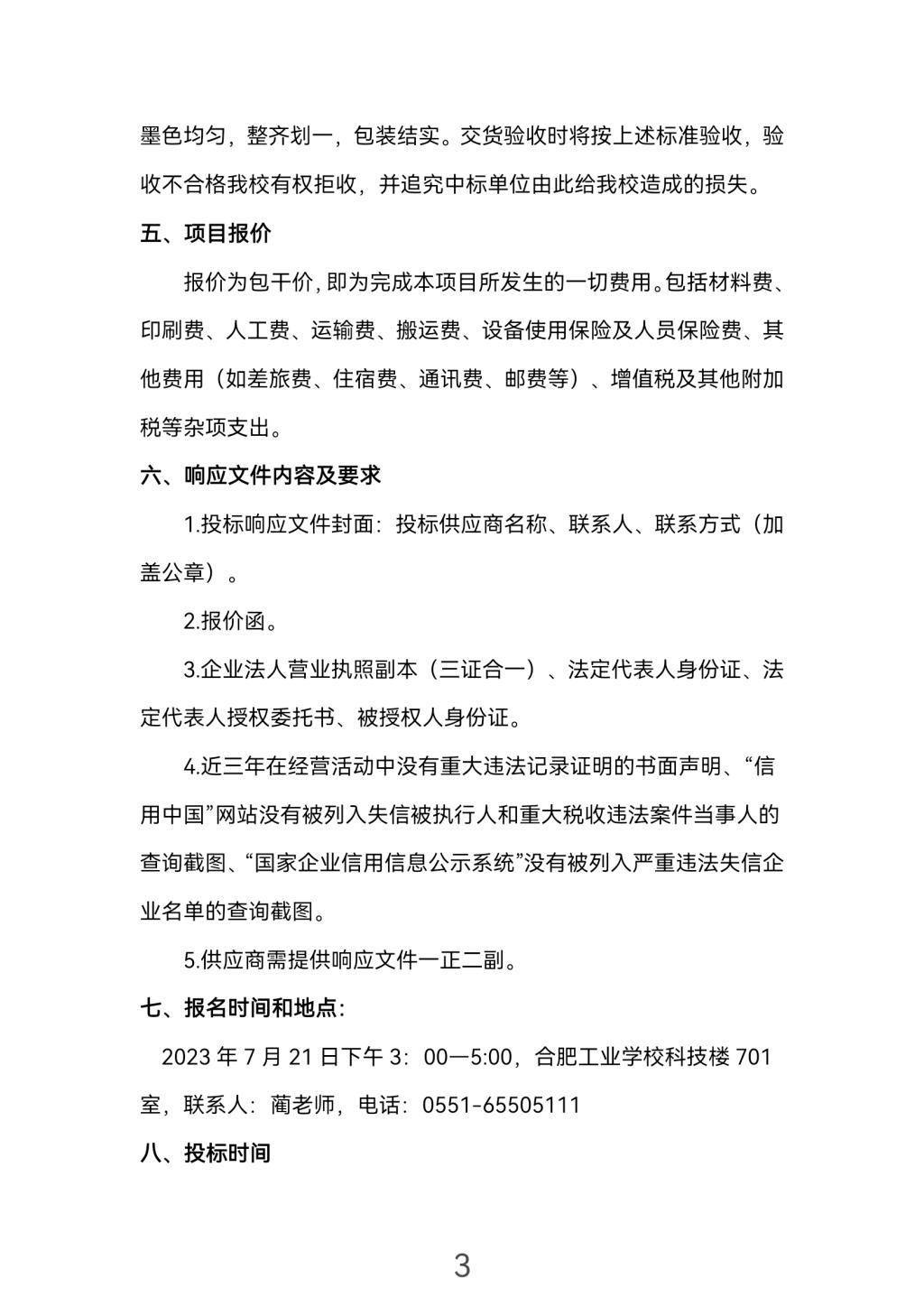
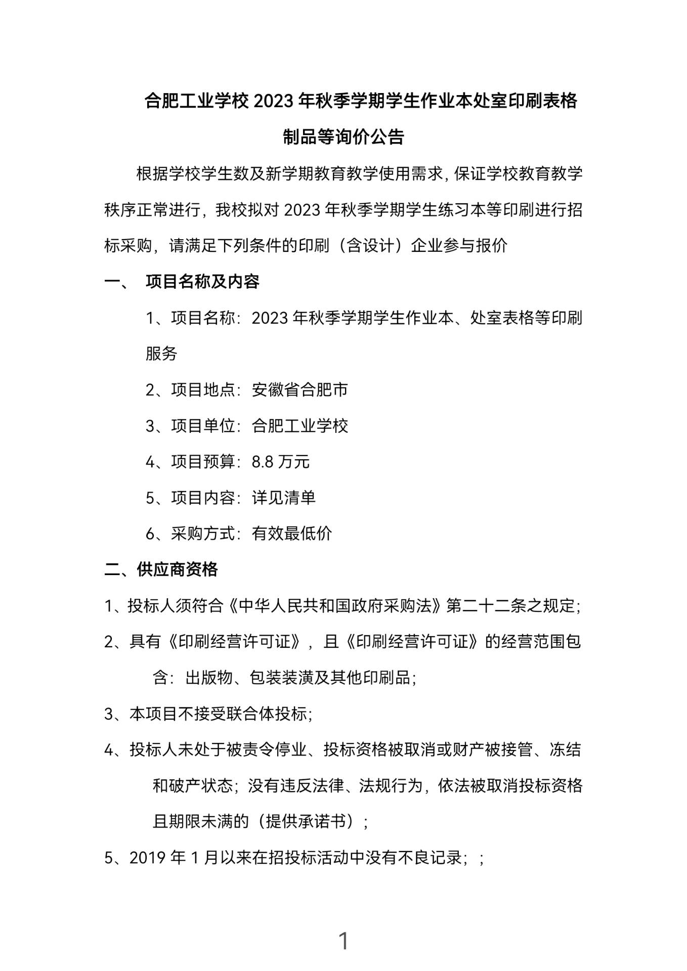
合肥工业学校2023年秋季学期学生作业本处室印刷表格制品等询价公告
部门:
作者:
审核:
发布时间:2023-07-19 16:12:39
点击数量:
附件【
印刷品清单.xlsx
】已下载
次
上一篇:
合肥工业学校学生公寓智能吹风机共享服务项目采购公告
下一篇:
合肥工业学校2023年秋季至2024年春季教材采购项目询比采购文件公告(转载)
微信二维码